
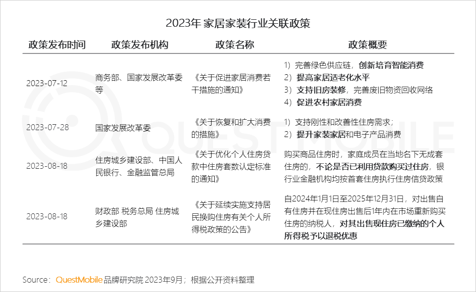
专注于移动互联网行业的权威数据研究机构QuestMobile发布报告显示,随着消费持续复苏、年轻消费崛起,家居家装市场潜力巨大,2023年7月,抖音&小红书两大内容平台家居家装相关内容兴趣(3篇以上)的用户高达1,03亿,家居家装行业APP及小程序去重活跃用户2027 宅男视频,2万;由此也引发了行业趋势的迅速变化,包括从半包模式进入整装时代、从线下向线上服务平台迁延,然而,行业打法过于传统、品牌过于分散、用户精准触达等问题,已经成为制约市场潜力爆发的核心问题。 。
这种情况下,借助平台内容营销强化曝光度,达人联动、共创种草等提升可视化、互动性、直达性,成了各玩家的核心打法。2023年7月,源氏木语、舒达床垫、顾家家居在抖音平台投放分别为74,1万、56,2万、29,5万,在小红书平台投放分别为58 宅男视频在线观看,7万、13,3万、33,1万。 。
当然,玩家自建账号体系并借短视频、直播、团购等构建私域的模式,也在持续前行,多账号并行构成不同类型的矩阵,共同维系粉丝的关注。住小帮、维意定制、尚品宅配、欧派家居、好莱客在抖音平台粉丝数位居top 5,分别为1010,6万、407 宅男视频在线,6万、282万、257,7万、204,6万;索菲亚、宜家、住小帮、源氏木语、全友家居在小红书平台粉丝数位居Top5,分别为54,8万、21万、14,7万、9,1万、9万。 。
不过,无论是平台曝光还是私域运营,最终必须面对精准用户的问题。从用户画像上来看,家居家装类内容的浏览人群中56 宅男视频在线看,2%为女性,年龄上看,30岁以下用户占比37,8%,31到40岁用户占比22,5%,41岁到50岁用户19,8%;然而,家装家居品牌APP&小程序用户画像构成上,男性占比达到59%,30岁以下用户占比27,8%,31到40岁用户占比34,6%,41到50岁用户占比22,9%…… 。
以下为报告主要内容:




















2025年7月30日 宅男视频在线播放,由浙江省政府采购联合会与浙江省家具....

附件下载: 1. 浙江省市场监督 宅男福利视频在线观看.

宅男福利视频在线观看秉持“代表行业利益,反映会员的愿望和要求 宅男视频污在线观看,为会员单位服务....


