
引言:家具属于大件耐用品,使用年限一般在10年以上,且更换较为麻烦,因此消费者在选购时都更为慎重。但是,近年来,售后服务愈发成为困扰消费者和行业发展的一大痛点。据中国消费者协会发布的2019年第一季度全国消协组织受理投诉情况显示,在所有投诉问题中,售后服务投诉达60812件,占投诉总量的32,06%,位居家具投诉的前三位。而这只是消费者维权下所显现的冰山一角,还有大量的消费者选择了“忍气吞声”。2019年6月国家发布了GB/T37652—2019《家具售后服务要求》,接下来秘书处对标准的制定背景以及标准的主要内容进行详细解读,如有不妥之处,欢迎批评指正! 宅男视频。
背景
家具售后服务是指家具售出验收合格后,服务方对顾客承担合同约定的有关内容和履行有关法律责任的活动,家具售后服务是质量管理和产品销售中的重要环节,特别是随着社会的发展,消费者维权意识的提高和消费观念的变化,在同类家具产品的质量与性能都相似的情况下,售后服务好的企业的家具产品更容易受到消费者的青睐,所以售后服务不仅关系着家具企业的声誉,产品形象,而且关系到顾客对家具企业的认可度,能为企业和家具产品增值,近年来,中国家具产业持续高速发展,家具产品质量水平也在逐步提高,现已成为全球家具制造和出口大国,家具的售后服务也是消费者关注的重点,目前家具企业售后服务制度良莠不齐 宅男视频在线观看,家具销售纠纷申诉涉及的问题主要有售后服务保障难,修理,换货,退货难,商家重销售轻售后,不履行"三包"义务等,家具企业的售后服务制度不健全,售后服务不到位,不但损害了广大消费者的合法权益,也严重影响了家具行业的整体质量水平和品牌建设进度,阻碍家具产业的国际化发展,在此背景下,国家市场监督管理总局,中国国家标准化管理委员会制定推荐性国家标准《家具售后服务要求》,旨在为企业的售后服务提供指导,为消费者维护合法权益提供指引, 。
主要内容
售后服务方的主体是谁?
标准中明确了售后服务方为:产品的最终销售者,出现产品售后服务后,承担售后服务责任的人是家具经销商,而并非是上游的工厂(除非工厂直销产品给消费者),标准中对家具售后服务方提出了基本要求,对售后服务的组织机构,服务理念和承诺 宅男视频在线,售后服务人员素质,技术服务内容,售后服务档案等提出了具体要求,以保证家具售后服务企业在从事售后服务时有专门的组织机构,并在质量管理,设备,仪器,保护用具,人员等方面有一定保障,具备开展售后服务的能力,对服务方的要求具体包括; 。
售后服务的组织机构需建立相应的售后服务网络,配备专职人员有效监督服务质量运行,提供相匹配的设备,仪器和保护用具,并按照国家规定和公司内部要求进行定期校准和维护,建立快速有效的顾客沟通渠道或平台,安排专门人员接受,记录,沟通,确认和处理顾客信息 宅男视频在线看,记录受理时间和服务信息,对服务人员进行相关法律法规和专业能力的培训, 。
专业的售后服务人员需具备家具售后服务领域的知识和技能,熟悉《产品质量法》《消费者权益保护法》等相关国家法律法规 宅男视频在线播放,熟悉相关标准内容, 。
提供相应的技术服务包括但不限于承担安装,调试,维修产品,提供有关技术咨询,根据需要对顾客进行技术培训,帮助其了解产品性能和结构特点,以便正常使用,操作和维护产品,协助解决因保管,贮存,使用,维护不当所造成的问题, 宅男福利视频在线观看。
建立售后服务档案应至少包括顾客信息,产品信息,服务信息,服务质量反馈信息 宅男视频污在线观看,售后服务记录等,并对顾客信息进行保密维护,相关信息记录完整保存, 。
三包服务内容
家具售出验收合格后,产品的最终销售者提供的包修,包换 宅男视频黄在线观看,包退服务,不同类型家具产品的具体三包服务期限及质量问题如下: 。

标准中主要是对家具产品的三包服务提出具体要求,这也是家具售后服务的主要内容,通过对企业与市场的调研,综合全国不同省份对于家具产品三包制度的规定,主要规定了家具三包的原则,方式,期限,并规定什么情况下修理,什么情况下退货,什么情况下换货 宅男视频最新章节,什么情况下不进行三包服务, 。
标准中规定家具产品实施谁销售谁负责的三包原则,根据企业和市场调研情况,并根据每种家具类型的特点,标准中规定了各类家具的三包期限,因为深色名贵硬木家具,红木家具价格较高,并具有一定的收藏价值,大部分企业的三包期限都是2年,所以该标准规定深色名贵硬木家具,红木家具产品的三包期限为2年,软体家具的软体材料较多,软体材料使用的时间长了才可能会出现质量问题,如塌陷等,很多企业建议把三包期限定为2年,所以将软体家具的三包期限定为2年 宅男视频一区,其他家具的三包期限都是1年, 。
标准中规定三包有效期自开具发票之日起计算,考虑到部分家具产品在销售时没有发票,如果没有发票按照销售凭证上的日期开始计算,扣除因修理占用和无零配件待修的时间。同时规定在三包期内,销售方应当上门提供三包服务,并免收服务费用(包括材料、工时、运输等费用),双方另有约定的除外,明确界定了服务形式和费用问题。另外,规定产品出现质量问题应免费维修。产品自交货之日起30日内,产品出现严重质量问题,顾客可以选择退货、换货或修理。产品自交货之日起30日以上、60日内,产品出现严重质量问题,顾客可以选择换货或修理。如果自送修之日起超过30日未修好的产品,或者修理两次仍未修好的,应进行换货。标准中规定严重质量问题为影响使用者身体健康,会造成消费者重大经济损失,或者严重影响家具产品使用的问题。
此外,该标准明确界定了三包服务的界限,规定了不进行三包服务的情况。标准规定存在下列情况之一者,不实行三包,可进行收费服务:1)顾客因使用、保养、保管不当和自行运输造成损坏的;2)非承担三包服务方安装、拆动、修理造成损坏的;3)无有效购物凭证,且没有其他方法能够证明该家具产品购自何处或者无法证明在有效三包期内的;4)有效购物凭证与产品不符或者涂改的;5)出售时已明确告知顾客产品存在瑕疵,并在有效凭证上明确注明的;6)因不可抗拒力造成损坏的;7)因故降价销售,并已声明不实行三包服务的;8)超过三包有效期限的。
定期回访
为持续性改进家具售后服务质量,满足消费者服务要求,逐步提高售后服务质量,维护家具生产企业和消费者的合法权益,达到供需双方双赢效果,标准中规定家具售后企业应根据我国相关法律与标准,建立定期用户回访制度,目前回访形式主要有电话回访、信函回访、互联网回访、顾客满意度调查,企业也可以采用其他回访形式。
缺陷召回
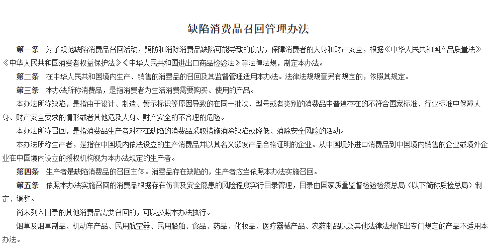
随着家具产品质量问题的频出,国内外都出现了家具产品的召回案例。国家质量监督检验检疫总局于2015年12月22日发布《缺陷消费品召回管理办法》(总局令2015年第151号),该办法旨在规范缺陷消费品召回活动,预防和消除消费品缺陷可能导致的伤害,保障消费者的人身和财产安全,并将儿童家具、照明电器等品类纳入召回范围。为了进一步提高家具的售后服务综合质量,标准中规定服务方应根据《缺陷消费品召回管理办法》和产品销售区域法律法规要求、家具行业要求与自身特点,建立相应的产品召回制度,在充分保护消费者合法权益的同时,也进一步提升企业的品牌形象。

投诉处理和服务质量评价
近几年,随着我国经济水平的不断提高,人们对美好生活的向往不断增强,同时人们对产品质量的要求也在不断提高,关于家具产品质量的投诉时有发生,而我国早在1998年就已经公布实施了GB/T 17242—1998《投诉处理指南》,因此标准中规定服务方应按照GB/T 17242建立投诉处理制度,快速妥善处理客户的投诉,满足消费者的诉求。
我国在2011年发布了GB/T 27922—2011《商品售后服务评价体系》,服务质量评价制度能够帮助企业持续改善服务质量。因此为保障家具售后服务质量,不断提高家具售后服务水平,标准中规定服务方应按照GB/T 27922建立售后服务质量评价制度,及时对服务质量进行评价,以保证售后服务的质量。


实施意义
从家具销售商角度来看,该标准明确其与工厂在有关产品售后方面的责、权、利,有助于帮助家具销售企业完善销售合同,减少售后服务争议,提高售后服务满意度。对消费者而言,该标准的实施进一步细化了家具售后服务要求,能够帮助消费者保护自己的合法权益。与此同时,本标准的实施宣贯能够增强家具行业售后服务意识,进一步提高售后服务质量,规范市场秩序,保证消费者和企业的合法权益,规避消费争议,促进家具行业的健康稳步发展。


